宅建の合格率はなぜ低い? 試験の難易度を徹底解説
[PR]この記事は広告コンテンツを含みます。
国家試験の中でも毎年人気なのが「宅地建物取引士」です。しかし「試験範囲も広く、合格できるか不安」「合格率が低いから受かる気がしない」など、宅建試験について不安を感じる方もいるのではないでしょうか。
そこで今回は、宅建試験の合格率・難易度、宅建の試験概要や試験内容、宅建の勉強方法 ・独学について解説します。
1. 宅建試験の合格率・難易度は?

国家資格である宅建試験(宅地建物取引士)の合格率は、約15%〜18%で推移しています。
毎年18万〜20万人が受ける人気資格であり、受験者数も増加傾向にあります。毎年の合格者数は、約3万~4万人です。
他の法律資格には、行政書士や司法書士、不動産鑑定士などがあります。
行政書士は、官公署に提出する許認可等の申請書類の作成や提出する際の手続きを行う専門家です。最も合格率が高かったのが2017年度の15.72%ですが、過去10年では10%前後を推移しています。
司法書士は不動産登記の専門家です。合格率は4~5%程度と難易度の高い国家試験となっています。
不動産鑑定士は、不動産の鑑定評価に関する法律に基づき、鑑定・評価できる国家資格です。合格率は、過去10年で15〜17%前後となってます。一方、宅建試験は、全体的に合格率が20%を超えていないことから、比較的、難易度が高い資格であることがわかります。
とはいえ、法律・不動産系資格の中では、難易度はそれほど高くはありません。一方、20%を超えない合格率を維持しているのは、いくつかの要因が考えられます。
宅建はなぜ合格率が低い?

▼ 受験資格がないから
宅建試験は、誰でも受けることができます。年齢・国籍・学歴問わず、実務経験がなくても試験を受けられるのです。
そのため、記念受験としてほとんど勉強せずにチャレンジする方もいます。
▼ 試験範囲が広いから
宅建試験は、民法や宅地建物取引業法以外にも区分所有法や借地借家法、不動産登記法、国土利用計画法、宅地造成等規制法、都市計画法など、多くの法律を勉強しなければなりません。
中でも試験に出題される民法は、年々難化している傾向にあります。
▼ 勉強時間の確保が難しいから
宅建合格に必要な勉強時間は200〜300時間といわれ、事前知識がある人でも200時間を要します。
FP などに比べ法律知識も多く、勉強時間が足りないということもあります。民法は、知識が定着するまで時間がかかる法律です。また、範囲が広く、最初につまずく方も少なくありません。
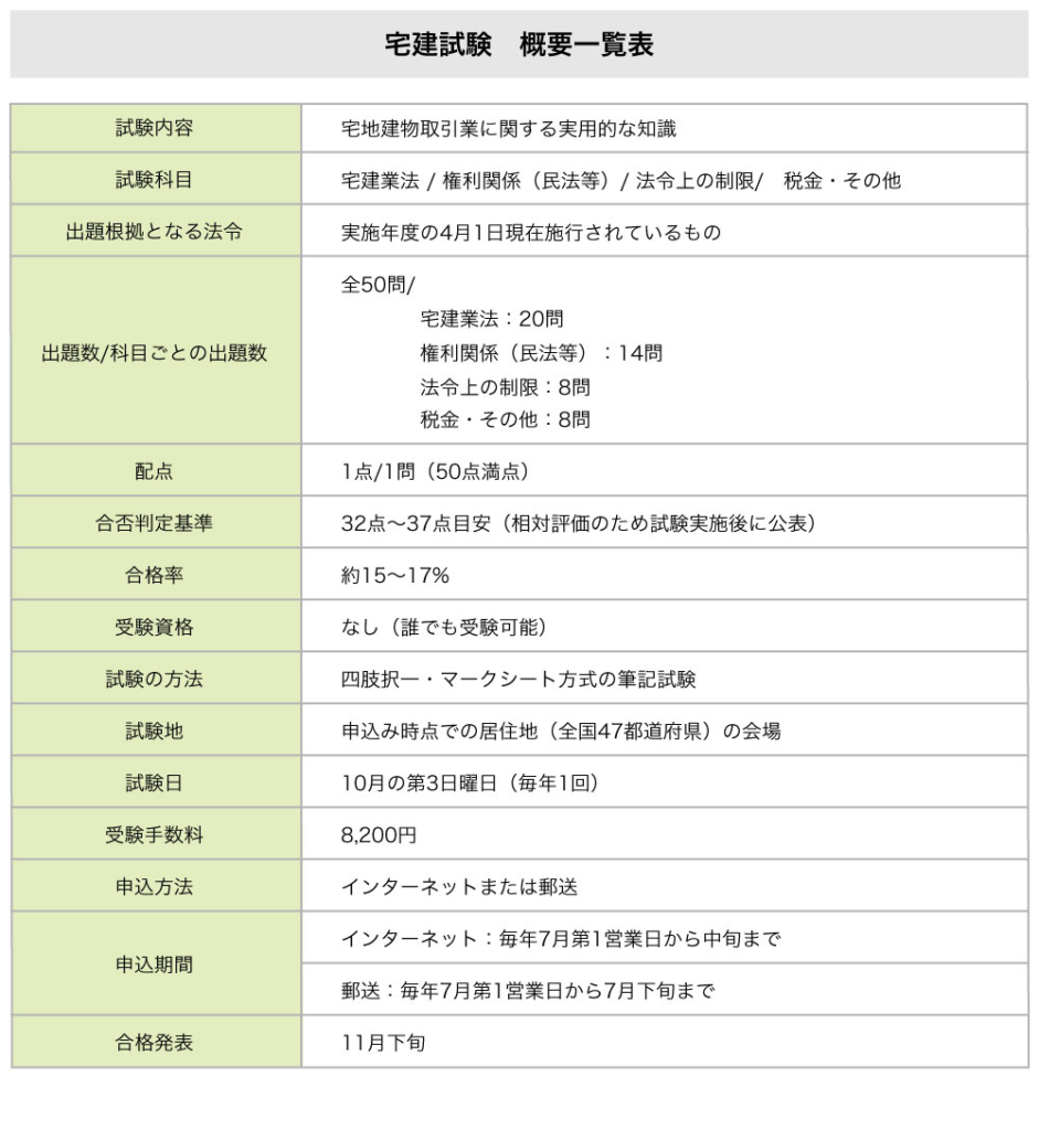
2. 宅建の試験概要や試験内容

宅建試験は、例年10月の第3日曜日に実施される国家試験です。
▼ 試験概要
宅建試験では、「民法等」「宅建業法」「法令上の制限」「その他関連知識」の4科目が以下の配分で出題されます。試験全体の問題数は、50問。 解答方式は、四肢択一のマークシート方式です。

▼ 宅建試験のスケジュール
宅建試験は、7月に受験申込を行い、原則10月第3日曜日に実施されます。
合格発表は、試験日の約1ヶ月後、11月下旬を予定されています。 宅建試験の詳しいスケジュールは、以下をご確認ください。

3. 宅建を独学で突破する勉強方法

宅建試験の勉強方法ですが、まずは配点が高いものから学習することが大切です。
宅地建物取引業法は、過去問から繰り返し出題されている部分もあります。そのため、過去問を繰り返し、知識の定着を図らなければなりません。宅地建物取引業法は、過去問をしっかり理解すれば、高得点が期待できます。ただし、ひっかけ問題が多いため、正確に覚える必要があるでしょう。
権利関係は、苦手とする方が少なくありません。前述したとおり、民法は範囲も広く、民法総則や物権、契約、相続など、幅広く出題されます。不動産の取引に関連したところが出題されやすくなっています。
毎年約10問ほど出題されることから、民法は重要なポイントです。過去にどんな問題が出されているのか、関連する知識も習得しながら、網羅的に学習することが大切です。
法令上の制限については、建築基準法や都市計画法、国土利用計画法、宅地造成等規制法など、さまざまな法律から出題されますが、数字や用語をしっかり覚える必要があります。
その他の問題については、不動産取得税や登録免許税、印紙税など、不動産取引に関連する税金について出題されているのが特徴です。
また、建築素材や不動産鑑定評価基準、土地・建物の安全性など、範囲が広く、絞りにくくなっています。そのため、基本的な知識や過去問を解くようにしましょう。インプットも大切ですが、アウトプットを早い段階で行うことがポイントになります。
4. おすすめテキスト5選
宅建を独学勉強する上で欠かせなく1番最初に悩むのは「どの教科書で学習するか」ではないでしょうか。宅建合格者がどのテキストが良いか選んだので是非、教科書選びの参考にしてください。
1位 みんなが欲しかった! 宅建士の教科書 2023年度 (TAC出版)
2023年度版 みんなが欲しかった! 宅建士の教科書 [ 滝澤 ななみ ] 価格:3,300円 |
Amazonランキング1位にもなったTAC出版のテキストです。3分冊構成 で取り外し可能で、スマホ学習にも対応しています。「一問一答 基本問題100問」ができます。
フルカラーのテキストで、図解が豊富で見やすく、視覚的に理解しやすくなっています。「法律用語」は、かみ砕いた説明もあり、初学者にもわかりやすいテキストです。
2位 2023年版 宅建士 合格のトリセツ 基本テキスト(東京リーガルマインド)
2023年版 宅建士 合格のトリセツ 基本テキスト (宅建士合格のトリセツシリーズ) [ 友次 正浩 ] 価格:3,300円 |
資格の総合スクール LECのテキストです。4分冊構成。難しいところもイラストでイメージしやすい構成になっており、理解しやすいです。過去問も掲載されているので、すぐにアウトプットができるところも魅力的です。
購入者特典も多く、無料講義動画を多数提供、スマホ対応一問一答、学習応援キャラふせんセット 、インターネット情報提供サービスなどがついています。
3位 わかって合格(うか)る宅建士 基本テキスト 2023年度(TAC出版)
2023年度版 わかって合格(うか)る 宅建士 基本テキスト [ TAC宅建士講座 ] 価格:3,300円 |
TAC出版の必要十分な知識をわかりやすく解説しているフルカラーテキストです。過去に出題されたところは下線で明記されています。試験によく出るところがすぐに見つけられます。
重要ポイントをまとめた『試験に出る! POINT整理』に掲載されており、全体的によくまとまっているテキストです。
4位 2023年版 どこでも宅建士 とらの巻(東京リーガルマインド)
2023年版 どこでも宅建士 とらの巻 [ 東京リーガルマインドLEC総合研究所 宅建士試験部 ] 価格:2,420円 |
本試験で使える重要チェック項目の入った『とらの子』が付録されているLECのテキストです。最短合格に向けて、よくまとまっているので、試験直前まで十分使用できます。
LEC『ウォーク問過去問題集』とリンクしているため、両方を使用すると、知識の定着が期待できます。
これらのテキストと同時に過去問を繰り返し解くことが大切です。なるべく早い段階から問題を解くことによって、試験の問題に慣れていきましょう。
まとめ

国家資格である宅建試験(宅地建物取引士)の合格率は、約15~18%で推移しています。毎年18万〜20万人が受ける人気資格であり、受験者数も増加傾向にあります。
しかし、法律・不動産系資格の中では、難易度はそれほど高くはありませんが、20%を超えない合格率を維持しています。その要因として、受験資格がないことや試験範囲が広い、勉強時間が足りないなどがあげられます。
宅建試験の勉強方法ですが、まずは配点が高いものから学習することが大切です。宅地建物取引業法は、過去問から繰り返し出題されている部分もあります。権利関係は、苦手とする方が少なくありません。しかし、権利関係で高得点を取ることで合格ラインに大きく近づくことができます。特に民法は10問ほど出題されるので、重要な論点を中心に高得点を目指したいです。
一方、宅建試験は「法改正」も確認しておかなければなりません。古いテキストで勉強されている方は、必ず新しいテキストで勉強しましょう。
